程永现团队发表APSB:纸皮乳香树中分离的一种西松烷型二萜papyifuran A靶向EEF2治疗肾纤维化
程永现团队发表APSB:纸皮乳香树中分离的一种西松烷型二萜papyifuran A靶向EEF2治疗肾纤维化
肾纤维化被认为是导致肾功能衰竭的主要原因。纤维化代表多种肾脏疾病进展为肾功能衰竭,然后发展到终末期肾病(ESRD)阶段,除了肾脏替代和透析外,几乎没有治疗方法。目前还没有获批的抗肾纤维化疗法,这凸显了对抗纤维化治疗进行广泛研究的迫切需求。
深圳大学程永现团队长期从事中药药效物质研究,专注于从天然产物及其衍生物中寻找抗纤维化潜力,以寻找对肾纤维化表现出长期耐药性的小分子化合物,已发现多种天然产物显示出有希望的抗纤维化特性。在树脂、灵芝、昆虫三大特色中药研究方面取得一系列进展,其研究工作涉及中药化学成分分离、鉴定、活性发现及采用化学生物学方法鉴定靶标。
本研究的重点是调查纸皮乳香树(Boswellia papyrifera)树脂(resin)的抗纤维化潜力,作为正在进行的药用植物树脂研究的一部分。
2025年4月8日,深圳大学程永现团队在Acta Pharm Sin B(IF=14.8)发表了题为“Discovery of papyifuran A as an unusual cembrane diterpenoid from Boswellia papyrifera resin reveals EEF2 as a potent new drug target for fibrosis of multiple organs”的文章,从纸皮乳香树树脂中分离得到三种新型西松烷型二萜类化合物papyifurans A-C(化合物1-3),特别是1具有前所未有的三氧杂四环庚十二烷聚醚支架,被发现在体外和体内有效防止肾纤维化。此外,通过化学蛋白质组学分析发现EEF2是化合物1体外抗肾纤维化的关键靶点。
1、化合物1-3的发现和结构解析
作者首先从纸皮乳香树树脂中分离并表征了三种具有独特环系统的新型西松烷型二萜类化合物papyifurans A-C(化合物1-3),联合使用spectroscopic, computational, modified Mosher’s,以及X射线晶体学分析对它们的结构进行了全面表征(图1)。
图1 化合物1-3的表征
2、化合物1-3的抗肾纤维化活性
研究团队专注于纤维化相关疾病,因为几乎所有慢性疾病都伴有纤维化。首先通过CCK-8测定发现三种化合物在40 μmol/L浓度下在NRK-52e和NRK-49F中没有细胞毒性。随后体外实验揭示三种化合物,特别是化合物2在体外显示出较高的抗肾纤维化活性。
由于化合物2的量有限,选择1进行体内实验。利用单侧输尿管梗阻(UUO)小鼠模型发现化合物1显著改善UUO小鼠的肾纤维化。综上所述,化合物1在体外和体内都是一种有效的抗肾纤维化药物(图2)。
图2 化合物1在体外和体内减轻肾纤维化
3、EEF2是化合物1的直接靶标
为了深入了解化合物1的结合蛋白靶标,作者采用了ABPP的方法,在14种候选靶蛋白中,EEF2蛋白(参与蛋白质翻译的延伸因子)被确定为靶蛋白开展验证,通过SPR、竞争性ABPP证实化合物1与EEF2结合。此外,EEF2敲低逆转了化合物1对纤维化相关蛋白的抑制。
此外,我们通过查询公共GEO数据库发现,在纤维化患者(包括CKD患者)中, EEF2转录水平高于健康人。因此,EEF2可能是化合物1对抗肾纤维化的治疗靶点。
为了了解化合物1和EEF2之间可能的结合模式,作者进行了AlphaFold2结构预测和 AutoDock Vina分子对接研究,预测了化合物1和EEF2之间相互作用的结合位点。此外,通过蛋白定点突变证实了EEF2的N696残基在两者结合中起重要作用(图3)。
图3 化学蛋白质组学方法鉴定EEF2作为化合物1的靶标
4、通过PROTAC探索化合物-靶蛋白相互作用
作者进一步采用蛋白水解靶向嵌合体(PROTAC)方法,确认靶向EEF2的可靠性和实用性,并确定其与小分子的结合模式。应用上述化合物1设计了四种PROTAC(1I-1L),结果显示1J对靶蛋白具有明显的泛素化降解作用,是一种非常有效的EEF2降解剂。进一步研究发现,1J具有明显的肾脏保护作用,机制上,化合物1J通过蛋白酶体和泛素化样依赖性机制诱导EEF2降解(图4)。
图4 PROTAC验证作用于EEF2蛋白的化合物
5、验证靶向EEF2的下游纤维化通路
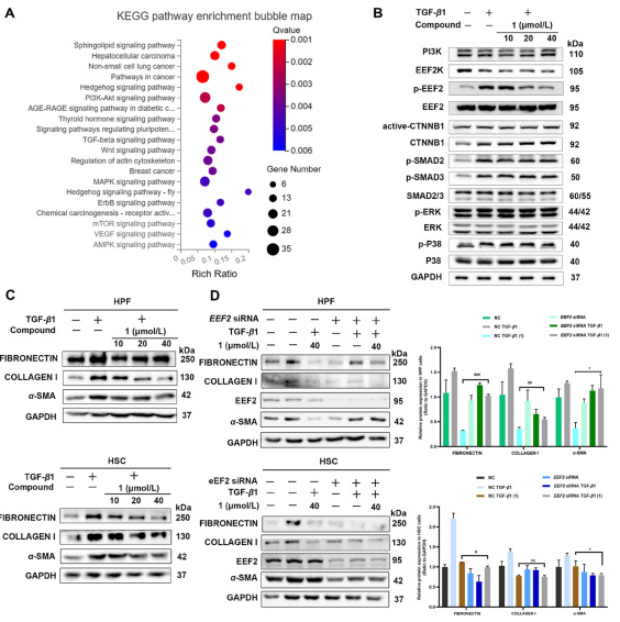
为了深入了解EEF2介导的肾纤维化,作者使用RNA-seq进行了基因表达谱分析。结果显示,敲低EEF2后,TGF-β、WNT、PI3K和MAPK等信号通路下调。有报道表明EEF2K可以通过p38 MAPK信号通路抑制TGF-β1诱导的NHLF增殖和分化,从而改善肺纤维化。EEF2是EEF2K的唯一已知底物,它通过EEF2的磷酸化和失活抑制mRNA翻译的延伸步骤,靶向EEF2相当于间接调节EEF2K。接着,作者发现化合物1可以以剂量依赖性方式抑制EEF2磷酸化,这表明化合物1与EEF2结合的抗纤维化作用可能伴随着EEF2磷酸化。
不同组织中的器官纤维化事件具有一些共同的致病途径靶点。因此,作者假设化合物1在肾纤维化中鉴定的EEF2可能在其他器官的纤维化中具有类似的作用。于是进一步使用人HSC在体外测试药物对肝纤维化的保护作用。结果表明,化合物1对TGF-β1诱导的HSC纤维化的ECM标志物的表达也表现出剂量依赖性抑制作用。敲低EEF2导致纤维化相关蛋白不同程度的表达下调,并逆转化合物1对相关蛋白表达水平的抑制(图5)。
图5 EEF2下游通路在器官纤维化中的作用
总结
从纸皮乳香树树脂中分离得到三种新型西松烷型二萜类化合物,其中化合物1具有被发现在体外和体内有效防止肾纤维化。此外,通过化学蛋白质组学分析发现EEF2是化合物1体外抗肾纤维化的关键靶点,siRNA干扰实验证明EEF2可能是多个器官的通用纤维化靶标(图6)。本研究展示了一个通过使用结构新颖的天然产物来识别药物靶点的例子,这将有利于开发针对器官纤维化的治疗剂。
图6 西松烷型二萜papyifuran A靶向EEF2治疗多器官纤维化
文献链接
//doi.org/10.1016/j.apsb.2025.04.004

用户登录
还没有账号?
立即注册